Hummer H3 For the Hummer driver who wants the rugged look and off road capabilities of the Hummer, but in a smaller size and with a more fuel economy friendly engine.

2008 H3 Alpha Repeated P0449 CEL Code - Troubleshooting & Solution

Thread Tools
 
Search this Thread
 
Old May 26, 2025 | 01:45 PM
  #1  
Spanovich008's Avatar
Thread Starter
|
Senior Member
Joined: Feb 2016
Posts: 121
Default 2008 H3 Alpha Repeated P0449 CEL Code - Troubleshooting & Solution

Recently, in my wife's 2008 Alpha, I've been getting a repeated P0449 Code that absolutely refused to go out. No amount of disconnecting the battery, resetting the codes with a scan tool, etc. would cause the light to extinguish.

Fortunately, I was able to find a solution; wiring is not my specialty, and there are no shortage of things I could have done to make this a more longer lasting repair, but for the time being I just wanted to get the vehicle back on the road and get rid of the CEL light.

This purpose of this thread is to show you how I troubleshot the issue, and also how I fixed the issue.

I will have to check whether this fix can apply to the I5 engines (if the circuit operates the same way), but for now, this thread is specific to the 2008 H3 5.3L Alpha Models.

Background

It's important to distinguish the difference between a P0449 code, and the P0455, P0456, or P0442 codes. The three latter codes point to an Evaporative Leak in the system somewhere (meaning the diagnostic system is operating as it should, but it has determined that there is a leak somewhere), while the P0449 specifically points to there being an issue with the circuit that powers the system.

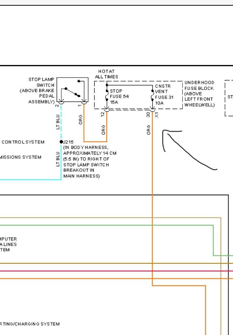
From the research I did on this topic, it appears that the most likely culprit in our H3's and Colorado's to trigger this code has to deal with power getting to the Evaporative Vent Solenoid located in the rear of the vehicle. Here is a schematic of how it operates, taken out of the Schwartz Service Manual.






Looking at the 4x photos of the schematic below, you will see that the circuit for this solenoid is actually very simple; there is power applied through Fuse 31 (10A) which is "hot at all times", which is routed to the rear of the vehicle via an orange hot wire to the evaporative vent valve solenoid; from here, a white wire connects back to the Engine Control Module (ECM) which serves as a ground. When the computer runs it's on board diagnostic to test for evaporative leaks, the ECM will ground this circuit, which will activate (close) the Evaporative Vent Solenoid, effectively sealing off the Evap system. From here, the computer will monitor the fuel tank pressure, and depending on the amount of leakage (pressure drop), the computer will trigger one of the evaporative leak codes (or no code, if there is no pressure drop).

Basically, the ECM turns this system on/off (closes/opens the vent valve) by grounding/not grounding this circuit.

Now that we know how the system works, here is what to look for:

Troubleshooting a recurring P0449 Code

Fuse 31 - Start with the obvious; check the fuse for this system. If it is blown, replace it with a 10A fuse and see if that fixes the problem. Even if the fuse is not blown, check for corrosion on the connectors, etc. Check for continuity using a multi-meter. The fuse is missing in the photo below, but it will show you where it is located.

Right most column; starting from the top down, it is the fifth most fuse (the one missing on the right most column)
Right most column; starting from the top down, it is the fifth fuse (the one missing on the right most column)

There was a decent amount of buildup/corrosion on mine, which I cleaned, but ultimately this was not my issue. My fuse checked out good. Moving on.

Check for 12V at the Electrical Connector to the Evap Vent Solenoid - Using a multi-meter and the Ignition turned ON (engine not started), check to see that there is 12V applied to the orange wire connector near the back of the Evap. Vent Solenoid. The pictures below I screen-shot from a YouTube video (link at the bottom of this post). I placed the red lead of the multi-meter on the orange wire connector and the black lead on the tailpipe/muffler as a ground. The multi-meter should read right around 12 volts.




If you have 12V to this connector - that is a good start, that means you're at least getting power to the vent valve solenoid, but the computer is determining that there is still an issue within the circuit. In this case, the most likely culprit is the Vent Valve Solenoid itself; there are a couple of ways to determine whether or not the solenoid is the culprit or not.

The First Way to test whether the solenoid is bad is to simply remove it from the rear of the vehicle. Look at the wiring harness that leads to the vent valve itself; one wire should be either Red or Orange (the hot wire) and the other should be Black or White (ground wire). Using some spare copper wire, hook the Hot wire up to the Positive side of a car battery, and hook the Ground wire up to the Negative side of a car battery. Take great care to make sure you are indeed connecting the correct wires to the correct sides of the car battery, and also that you do not cross the wires and effectively short out the car battery.



If you hear a distinct "click" of the valve closing as soon as you hook it up to a 12V power source, then that means the solenoid is operating as it should. If you do not hear the valve close, then this is likely your culprit and the vent valve/solenoid should be replaced. This should fix your P0449 code.

The Second Way to test whether or not the Vent Valve Solenoid is the culprit is to "trick" the ECM by disconnecting the Vent Valve Solenoid, and completing the circuit with an inline resistor (see pictures below). A Vent Valve Solenoid typically has a resistance of typically around 20-60 ohms, so something along those lines should work fine. I eventually tested this idea (once I got everything fixed/back together) with a 3000 ohm resistor, which also worked fine. The gentleman in the video I referenced below used a 1500 ohm resistor, which also worked in his case. Bottom line, almost any inline resistor below 3000 ohms should work in this test; you're simply completing the circuit and adding a small amount of resistance.

To Summarize - If you have 12V going to the Vent Valve solenoid, and you're still getting a P0449 code, complete the circuit with an inline resistor. Reset the Computer, and see if the P0449 code goes away. If the code does not return, then it is obvious the Vent Valve Solenoid is the culprit and it needs replacing. Order a new part, replace, and you should be good to go. Make sure you are resetting the computer (whether with a scan tool, or simply disconnecting/reconnecting the battery) every time you make a change to this circuit. If the P0449 code appears, even if you "fix" the problem, this code doesn't usually go out right away and requires the reset of the car's computer to clear (at least it did in my case).



Adding an inline fuse to "trick" the system to see if the Vent Valve Solenoid itself is bad.

But What if I'm NOT getting 12V to the Vent Valve Solenoid - In this case, for whatever the case, there is a wiring issue between the engine compartment and the rear of the vehicle. This could be for a number of reasons (corrosion, a pinched wire, etc.). This was ultimately the issue in my case, which meant that it required re-routing a new hot wire from the car battery to the rear of the vehicle. If you have a continuity tester/special tools/etc. then its possible you could find out "exactly" where the breakage in the wire is, but for me that seemed like more trouble than it was worth, and I just decided to reroute a new wire all together.

I didn't take too many pictures of this, and as I mentioned earlier, wiring is not my specialty; I didn't use heat shrink, electrical tape, etc. but for the time being the wires are still holding up as they should.

I simply took some Red Copper Wire, attached it to the car battery, added an inline fuse holder (and happened to get lucky that the old 10 amp fuse fit perfectly in the new fuse holder), then routed it down the drivers side of the vehicle, all the way to the back of the vehicle near the Evap. Vent Solenoid. The biggest consideration on my end was not getting the wire too close to the hot exhaust pipes/manifolds. I used white plastic zip ties throughout the way to keep the wire snug, so it wasn't too loose in any one particular location.

What about a new ground wire? - If you added a new hot wire to the Vent Valve Solenoid, are getting 12V to the system, hooked everything back together, and you're still getting the P0449 code, then I would be willing to bet that (similar to the 12V hot wire), there is likely a breakage somewhere along the way in the white Ground wire since the wire is routed down the frame of the vehicle as well. To test this, you would have to disconnect the battery from the vehicle (for safety), remove the Washer Fluid/Coolant reservoir tanks (3x small bolts, 2x small piping connections, and 2x electrical connectors), remove the J1 (left most) connector at the computer of the vehicle, and test the continuity of the Upper Right Most White Wire. Going back to the schematic, all the way in the beginning of this post, it is a White wire attached to Pin 55 on the J1 (or X1 as dictated in the schematic) connector to the computer.

In my case, both the hot 12V and the ground wire were shot, so I needed to replace both.

These pictures were taken before I snipped the plastic zip ties; I promise it now looks better than it does in the pictures.


New connection at the battery


10 amp fuse in line with the new hot wire.


From here, I cut off the old connector of the old wires, and attached the new Hot/Ground wires to the Orange/White wires respectively.


Here is a view of everything hooked up at the rear of the vehicle. Be careful that when routing new wires, you keep them clear of the hot exhaust pipes.


The plastic zip ties look very ugly in this picture; this was before I trimmed them. If you have even a remote amount of wiring experience, you can do a much better job than what I did here.


Ground wire running down the passenger side of the vehicle. You can ignore the old sand paper, as well as the massive amount of engine parts and cylinder head towards the front of the vehicle.


Here is the culprit wire attached to the ECM; left most connector, then UPPER RIGHT most wire. This picture was taken when I attached a hot wire, inline resistor, and fuse (not shown here) directly to the battery BEFORE routing the wires all the way to the rear of the vehicle, just to make sure this idea would work.


New Ground Wire installed.

For those that value their time / TLR Version

Recurring P0449 Code

1) Test Fuse 31 - If bad, replace, reset computer, and see what happens.
2) Ignition On, Engine Off - Test for 12V at the rear of the vehicle to the connection to the Evap Vent Solenoid (Orange Wire). If you have 12V:
i) Disconnect the circuit from the Evap Vent Solenoid; add an inline resistor (3K, 1.5K, or <100 ohms should all work) to complete the circuit. Reset the computer and check for a P0449.
ii) Another way to test the vent valve solenoid is to remove it, and power it to a 12V car battery; if you hear the valve close ("click"-ing sound), then it should be fine. If you don't hear the valve close when powered to 12V, then the vent valve solenoid is not working properly and it needs replaced.
3) If you do not have 12V to the system - Re-route a 12V wire directly from the battery to the back of the vehicle. Add a 10 amp fuse to the circuit, and ensure the wire does not touch the exhaust pipes. Reset the computer and see what happens.
4) If this does not fix the issue, then take it a step further and replace the ground wire that leads to the ECM J1 Terminal 55 (White wire). Reset the computer, and see what happens.
5) If none of this works, its possible that your ECM is bad, or the connection itself to the ECM is bad, and you would need to investigate further (beyond the scope of this post).

Misc.

Let me know if you have any spears or questions; feel free to DM me as well if you want (even more) detail than this. If this happened to you, and you have an easier way of fixing it, post it here.

Hope you all have a great memorial day!

Video Link here:

 
Old May 27, 2025 | 10:56 AM
  #2  
Doc Olds's Avatar
Super Moderator
Joined: Jul 2007
Posts: 13,090
From: Boat Town USA MI
Default

WOW that was a lot of testing........ to replace a $25 part.

Stuck open, you can get a p0455 (large leak, when not refueling), stuck closed, you can get a p0449 and you may have problem refueling. I replaced the original on my 07 H3 years ago with a
ACDelco Professional 214-2149 Vapor Canister Vent Solenoid ACDelco Professional 214-2149 Vapor Canister Vent Solenoid
so it is not too different for the I5s.

Thank you for taking the time to write it up.
 
Old May 27, 2025 | 07:03 PM
  #3  
Justinh's Avatar
Senior Member
Joined: Feb 2014
Posts: 475
From: north Alabama
Default

Appreciate the post!
 
Old May 28, 2025 | 02:22 PM
  #4  
TAINTER's Avatar
Senior Member
Joined: Sep 2008
Posts: 6,126
From: SE Michigan
Default

Thanks, So you are saying that you can gut the stupid emissions part and use the resistors to make the computer happy, got it!
I did this with the assistance of my MME/MEE brother many years ago.
 
Related Topics
Thread
Thread Starter
Forum
Replies
Last Post
ulthummer
Hummer H2
4
Oct 11, 2021 11:23 AM
08humerh3
Hummer H3
6
Jan 27, 2020 07:22 PM
Friedgizzard
PRIVATE For Sale / Trade Classifieds
4
Nov 27, 2016 09:36 PM
Mr_Sandman
PRIVATE For Sale / Trade Classifieds
7
Nov 19, 2016 12:57 PM
JCis
PRIVATE For Sale / Trade Classifieds
1
Feb 15, 2014 09:49 AM




All times are GMT -5. The time now is 11:37 PM.