Hummer H2 For those who like a little more gleam to their Hummer, the H2 offers a similar rugged look as the H1, but as a lower cost, and with more added features, making it almost a massive luxury SUV.

A/C blowing on windshield, help moving door

Thread Tools
 
Search this Thread
 
Old Aug 17, 2020 | 01:11 PM
  #1  
jsbihn's Avatar
Thread Starter
|
Senior Member
Joined: Jan 2012
Posts: 576
Default A/C blowing on windshield, help moving door

Hey all, I have been fighting my 2003 Hummer's A/C the past few weeks. I am wondering if someone could help.
It started with the "blend" door getting weird and blowing a/c on the driver and heat on the passenger.
I went ahead and reset/ recalibrated the "blend" door, and it worked. Everything was great. A/C on both sides and A/C was blowing out of the forward facing dash vents.
So it lasted for about a day or two then suddenly i come out to the truck to find the A/C is now blowing on the windshield.
I have tried to cycle the A/C positions with the button on the a/c control, but nothing happens.
I have read that you can get underneathe the dash and turn the "door" to make it blow a/c out the dash vents again. Sure the a/c controller will not work, because the doors arent aligned and the actuator isnt working either, but at this point I dont care.
Its 110 in the south here with the humidity and it is killer. (those who live in the gulf south region, know what I mean)
Anyone who can tell me how to move this a/c door, and where i can find this... i would appreciate it
I have heard it is under the dash near the steering wheel and isnt too hard to get to... but any help, again, would be most appreciated
 
Old Aug 17, 2020 | 03:50 PM
  #2  
tharber's Avatar
Senior Member
Joined: Mar 2014
Posts: 495
From: Viera, FL
Default

That blend door actuator is unfortunately the hardest one to get to. Its on top of the dash, below the pad and behind the passenger air bag. The only way to get to it is after a compete dash pad/trim removal.

Tim
 
Old Aug 17, 2020 | 06:08 PM
  #3  
MixManSC's Avatar
Senior Member
Joined: Jan 2017
Posts: 2,320
From: SC
Default

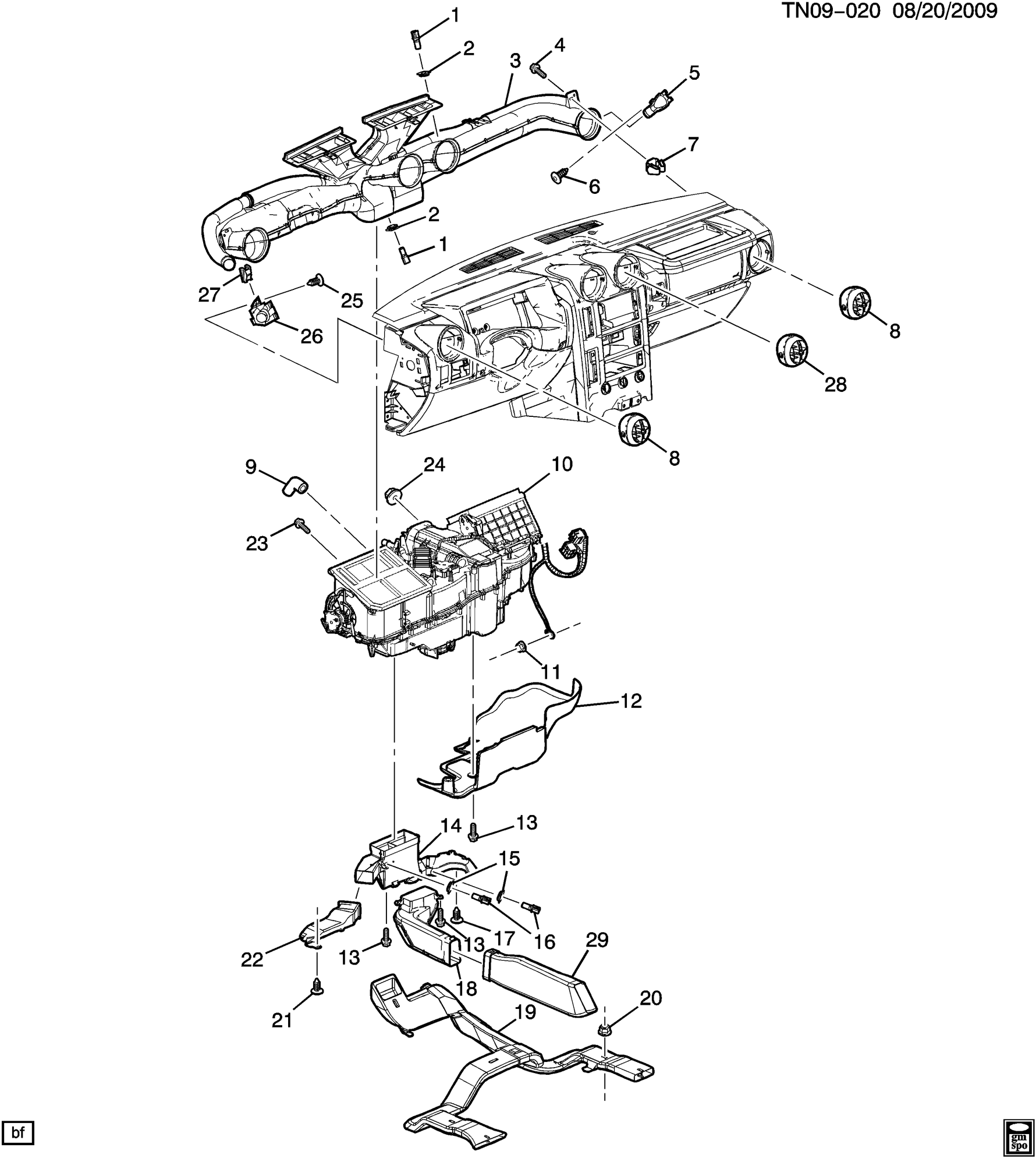
No - that one is the recirculation door. There are two blend doors (one for each side). The below shows them.... (actuator number/door number) #40/37 is the recirculation door (air inlet), There are two of #5 which are the temp blend doors. I'm not sure if the upper #5/20 or lower one #5/22 is driver side but I think it is the lower one. #41/9/15 is the mode doors. In this view, what is toward us is against the firewall - pass side left, driver side is right. The second image shows the air box together with the ductwork from an inside view. So yes, the mode door is down by the steering column somewhere. To turn it you would need to remove the actuator and then rotate the stub of the shaft that is sticking out. Click each image to make it larger....


 

Last edited by MixManSC; Aug 17, 2020 at 06:11 PM.
Old Aug 17, 2020 | 06:17 PM
  #4  
MixManSC's Avatar
Senior Member
Joined: Jan 2017
Posts: 2,320
From: SC
Default

And this PDF is the GM service system instructions for replacing the mode valve actuator.... My assumption is the you probably want to leave the cam in place as that controls both the upper and lower mode doors. The upper mode door #9 is the defrost one.... #15 changes from dash to floor.
 
Attached Files
File Type: pdf
modevalve.pdf (452.5 KB, 259 views)

Last edited by MixManSC; Aug 17, 2020 at 06:20 PM.
Old Aug 17, 2020 | 09:05 PM
  #5  
clsimmon's Avatar
Senior Member
Joined: May 2013
Posts: 367
From: Austin, Texas
Default

I just had to replace mine I couple of lessons learned; do not remove your cam as the instructions tell you do. This 1) is not necessary 2) the mode doors are all counter balanced with springs inside the hvac unit so when you remove the cam the pins that drive the mode doors reset and it's difficult to re-align them when you cant see all too well the combination of pin positions that the cam had prior to removal. Plus, it's easy to slide the module off while holding the cam in place.

If you want your blend doors to blow through your dash while you await your module to arrive, remove your module, hand turn your cam until air is coming out of the vents you want, open your module and remove and discard the intermediary cog that drives your blend door cog allowing the blend door cog to now free spin. Mate your actuator to the cam and spin the module in freely in place until your screw holes align and re-install temporarily until your new module arrives.

When your new module arrives rotate the cam to match the module, and do not attempt to use the electrical connection to rotate the main cog to match the cam. Plugging the unit in will be your very last step, not your first.

Lastly, don't forget to take a Q-tip and some white lithium grease to all the slots on your cam upon your final install. All that squeaking that occurs when you air mode changes will instantly go away while also ensuring the mode doors don't bind when transitioning.
 
Related Topics
Thread
Thread Starter
Forum
Replies
Last Post
mrvictory1999
Hummer H3
1
Jul 21, 2020 08:39 AM
DallasH2
PRIVATE For Sale / Trade Classifieds
2
Jun 18, 2017 11:59 AM
Millerusmc83
PRIVATE For Sale / Trade Classifieds
0
Sep 29, 2015 09:21 AM
Damneck
PRIVATE For Sale / Trade Classifieds
3
Feb 28, 2012 10:06 AM
Lionel
PRIVATE For Sale / Trade Classifieds
1
Feb 24, 2009 08:43 AM




All times are GMT -5. The time now is 09:54 PM.